Daily dose of PTC Creo. One stop site for MOST Creo related blogs

Tag CAD tools

3 CAD Tools for Building Electric Vehicles Better

Dave Martin in the blog “3 CAD Tools for Building Electric Vehicles Better” discusses about as an early member of the Vehicle Design team for Amazon Prime Air, I helped design electric-powered drones for package delivery. Given our FAA-directed 55-pound… Continue Reading →

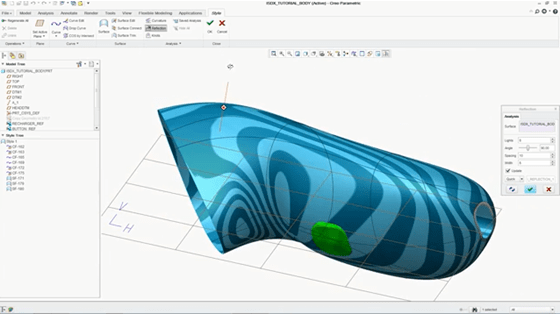
Class A Surfacing in Consumer Product Design

This is a post by Cat McClintock on PTC site. Zachary Hafner, studio engineer at Newell Brands, has advice for design engineers in any field. “Push yourself, think differently, and try new technologies and practices with your 3D CAD designs,”… Continue Reading →

© 2026 PTC Creo Tips — Powered by

Theme by Anders NorenUp ↑